Instance Verification Kit (IVK)
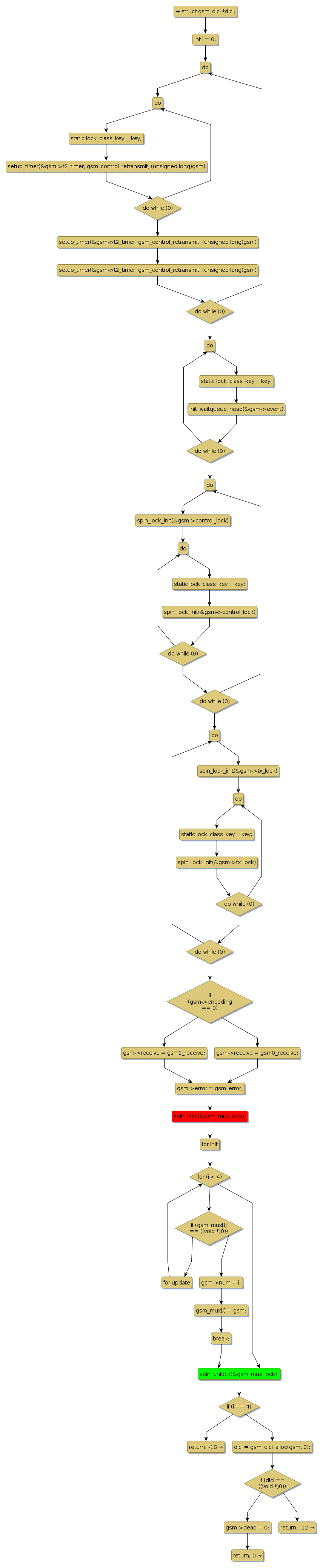
spin lock @ [52751+25+/linux-3.19-rc1/drivers/tty/n_gsm.c]
Instance Signature: gsm_mux_lock
|
The Matching Pair Graph:
|
|
Function Name
|
Control Flow Graph (CFG)
|
Events Flow Graph (EFG)
|
Source Correspondence
|
|
gsm_activate_mux
|
|
|
[52375+16+/linux-3.19-rc1/drivers/tty/n_gsm.c]
|